8
Advanced List Operations
“Cadence SKILL Language” introduces you to building Cadence® SKILL language lists. Information in this chapter helps you perform more advanced list operations.
It is helpful to understand how lists are stored in virtual memory so that you can understand how SKILL functions such as car and cdr manipulate lists and the issues behind building long lists efficiently (see “Conceptual Background”).
You can read more about the following topics:
- Summary of List Operations
- Altering List Cells
- Accessing Lists
- Building Lists Efficiently
- Reorganizing a List
- Searching Lists
- Copying Lists
- Filtering Lists
- Removing Elements from a List
- Substituting Elements
- Transforming Elements of a Filtered List
- Validating Lists
- Using Mapping Functions to Traverse Lists
- List Traversal Case Studies
Conceptual Background
How Lists Are Stored in Virtual Memory
SKILL functions that manipulate lists and symbols deal with memory pointers. When you assign a list to a variable, the variable is internally assigned a pointer to the head of the list. When a list is taken apart by functions such as car and cdr, only pointers to various parts of the list are returned and no new list cells are created.
SKILL suppresses your awareness of pointers by how it displays lists and symbols. In general, when SKILL displays a supported data type, it uses a characteristic syntax to suppress irrelevant detail and focus on the essentials of the data. This syntax has implications for list and symbol data types. Instead of displaying memory addresses, SKILL displays
A SKILL List as a List Cell
SKILL represents a list by means of a list cell. A list cell occupies two locations in virtual memory.
- The first location holds a reference to the first element in the list.
-
The second location holds a reference to the tail of the list, that is, another list cell or
nil.
The expression aList = '( 2 3 4 ) allocates the following three list cells.

The car function returns the contents of the first location of a list cell.
car( aList) => 2
The cdr function returns the contents of the second location of a list cell.
cdr( aList) => (3 4)
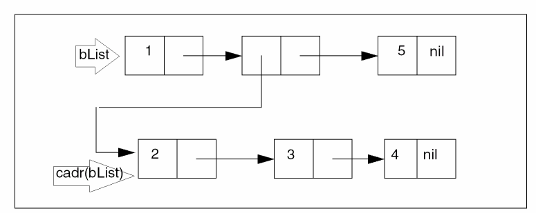
Lists Containing Sublists
The expression bList = '( 1 ( 2 3 4 ) 5 ) allocates the following list cells.

cadr(bList) => (2 3 4)
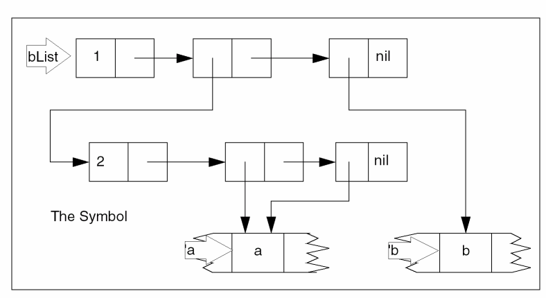
Lists Containing Symbols
The expression bList = '( 1 ( 2 a a ) b ) allocates the following list cells.

Internally the expression 'a returns the pointer to the symbol a in the symbol table.
Destructive versus Non-Destructive Operations
Non-Destructive Operations
The term non-destructive modification refers to any operation that allocates a copy of a list that reflects the desired alteration. The original list is not altered. It is your responsibility to update any variables that need to reflect the operation.
Such operations are usually easier for you to implement than destructive operations that do alter the original list. The disadvantage is that making an altered copy of the original list might be significantly time-consuming.
Destructive Operations
The term destructive list modification refers to any operation that alters either the car or cdr of a list cell. Destructive modification functions do not need to create new list structures. They are therefore considerably faster than equivalent nondestructive modification functions.
Depending on the operation, any variable referring to the original list can be affected. Many subtle problems can arise when these functions are used without a thorough understanding of the implications.
Summary of List Operations
The following table summarizes the list operations that are discussed in this chapter. Use the destructive modification functions with great care.
| Operation | Function | Non-destructive | Destructive |
|---|---|---|---|
Altering List Cells
The most fundamental destructive operations concern altering a list cell. You can change either the car cell or the cdr cell. rplaca and rplacd are destructive operations. Starting from IC6.1.6, a new function, setf, has been introduced for altering a list cell.
The rplaca Function
Use the rplaca function to replace the first element of a list.
aList = '( 1 2 3) => ( 1 2 3 )
bList = rplaca( aList 4 ) => ( 4 2 3 )
aList => ( 4 2 3 )
eq( aList bList ) => t

The rplacd Function
Use the rplacd function to replace the tail of a list.
aList = '( 1 2 3 ) => ( 1 2 3 )
bList = rplacd( aList '( 4 5 ) ) => ( 1 4 5 )
aList => ( 1 4 5 )
eq( aList bList ) => t

Notice that the rplacd function returns a list with the desired modifications. An important point to remember about destructive operations is that the modified list is literally the same list in virtual memory as the original list. To verify this fact, use the eq function, which returns t if both arguments are the same object in virtual memory.
The setf function
The setf function assigns a new value to an existing storage location, destroying the value that was previously in that location. Basically, the function expands into an update form that takes the first argument as a reference location, evaluates the second argument, and stores the result of evaluating the second argument (new value) in the reference location. For example,
x = '(a b c d e)
setf((car x) 42)
displays the following return value:
(42 b c d e)
A main objective of the setf function is to allow you to write your own setf expanders/functions defines as setf_<expanders>) so that you can use it with your macros and functions. This means that if you want to write a setf function to work with a method, you need to write a defmethod form. Also, in SKILL, a generic function must be named by a symbol, so setf_ is concatenated to the getter function name, such as setf_GetRandomVal in the example given below.
defgeneric(GetRandomVal (obj))
defclass( Random () ())
defclass( SemiRandom (Random)
(nextval( @initform nil)))
defmethod( GetRandomVal ((self Random))
(random))
defmethod( GetRandomVal ((self SemiRandom))
if( self->nextval
(prog1
self->nextval
self->nextval = nil)
(callNextMethod))
)
defmethod( setf_GetRandomVal (value (self Random))
error( "Random objects may not have their random value set"))
defmethod( setf_GetRandomVal ((value fixnum) (self SemiRandom))
self->nextval = value
)
The list of setf_ expanders available in SKILL Language are as follows: setf helpers: (public functions)
Consider an example of using the setf_cadr helper function:
data = list(1 2 3 4 5)
setf((cadr data) 42)
(1 42 3 4 5)
Accessing Lists
The following functions are convenient variations and extensions of the cdr and nth functions introduced in “Cadence SKILL Language”.
Selecting an Indexed Element from a List (nthelem)
nthelem returns an indexed element of a list, assuming a one-based index. Thus nthelem(1 l_list) is the same as car(l_list).
nthelem( 1 '( a b c ) ) => a
z = '( 1 2 3 )
nthelem( 2 z ) => 2
Applying cdr to a List a Given Number of Times (nthcdr)
You supply the iteration count and the list of elements.
nthcdr( 3 '( a b c d )) => (d)
z = '( 1 2 3 )
nthcdr( 2 z ) => ( 3 )
Getting the Last List Cell in a List (last)
last returns the last list cell in a list. The car of the last list cell is the last element in the list. The cdr of the last list cell is nil.
last( '(a b c) ) => (c)
z = '( 1 2 3 )
last( z ) => (3)
Building Lists Efficiently
To build lists efficiently, you must understand how lists are constructed. Using a function like append involves searching for the end of a list, which can be unacceptably slow for large lists.
Adding Elements to the Front of a List (cons, xcons)
If order is unimportant, the easiest way to build a list is to repeatedly call cons to add new elements at the head of the list.
The cons function allocates a new list cell consisting of two memory locations. It stores its first argument in the first location and its second argument in the second location.
The cons function returns a list whose first element is the one you supplied (1 below) and whose cdr is the list you supplied (aList below). The expressions
aList = '( 2 3 4 )
aList = cons( 1 aList ) => (1 2 3 4 )

xcons accepts the same arguments as the cons function, but in reverse order. xcons adds an element to the beginning of a list, which can be nil.
xcons( '( b c ) 'a ) => ( a b c )
Building a List with a Given Element (ncons)
ncons builds a list by adding the element you supply to the beginning of an empty list. It is equivalent to cons( g_element nil ).
ncons( 'a ) => ( a ) ;;; equivalent to cons( 'a nil )
z = '( 1 2 3 )
ncons( z ) => ( ( 1 2 3 ) ) ;;; equivalent to cons( z nil )
Adding Elements to the End of a List (tconc)
Because lists are singly linked in only one direction, searching for the end of a list typically requires the traversal of every list cell in the list, which can be slow with a long list containing many list cells. This long traversal poses a problem when you want to build a list by adding elements at the end of a list. If a list must be built by adding new elements at the end of the list, the most efficient way is to use tconc.
The tconc function creates a list cell (known as a tconc structure) whose car points to the head of the list being built and whose cdr points to the last element of the list.

The tconc structure allows subsequent calls to tconc to find the end of a list instantly without having to traverse the entire list. For this reason, call tconc once to initialize a special list cell and pass this special list cell to subsequent calls on tconc. Finally, to obtain the value of the list you have been building, take the car of this special list cell. The typical steps required to use tconc are as follows:
-
Create the
tconcstructure by callingtconcwithnilas its first argument and the first element of the list being built as the second argument.x = tconc(nil 1 )
-
Repeatedly call
tconcwith other elements to be added to the end of the list, each time giving thetconcstructure as the first argument totconc. There is no need to assign the value returned bytconcto a variable becausetconcmodifies thetconcstructure. For example:tconc(x 2 ), tconc(x 3 ) …
-
After the list has been built, take the
carof thetconcstructure to get the value of the list being built. For example:x = car(x)
Appending Lists
The nconc Function
Use the nconc function to quickly append lists destructively. The nconc function takes two or more lists as arguments. Only the last argument list is unaltered.

cList = '( 1 2 )
dList = '( 3 4 5 )
eList = '( 6 7 )
nconc( cList dList eList ) => ( 1 2 3 4 5 6 7 )
cList => ( 1 2 3 4 5 6 7 )
dList => ( 3 4 5 6 7 )
eList => ( 6 7 )
Use the apply function and the nconc function to append a list of lists.
apply( 'nconc '( ( 1 2 ) ( 3 4 5 ) ( 6 7 )) )
=> (1 2 3 4 5 6 7 )
The lconc Function
lconc uses a tconc structure to efficiently splice lists to the end of lists. The tconc structure must initially be created using the tconc function. See the example below.
x = tconc(nil 1) ; x is initialized ((1) 1)
lconc(x '(2 3 4)) ; x is now ((1 2 3 4) 4)
lconc(x nil) ; Nothing is added to x.
lconc(x '(5)) ; x is now ((1 2 3 4 5) 5)
x = car( x ) ; x is now (1 2 3 4 5)
Reorganizing a List
SKILL provides several functions that reorganize a list. Sometimes the most efficient way to build a list is to reverse it or sort it after you have built it incrementally with the cons function. These functions change the sequence of the top-level elements of your list.
Reversing a List
The following is a non-destructive operation.
Reversing the Order of Elements in a List (reverse)
reverse returns the top-level elements of a list in reverse order.
aList = '( 1 2 3 )
aList = reverse( aList ) => ( 3 2 1 )
anotherList = '( 1 2 ( 3 4 5 ) 6 )
reverse( anotherList ) => ( 6 ( 3 4 5 ) 2 1 )
Although reverse( anotherList ) returns the list in reverse order, the value of anotherList, the original list, is not modified. It is your responsibility to update any variables that you want to reflect this reversal.
anotherList => ( 1 2 ( 3 4 5 ) 6 )
Sorting Lists
The following functions are helpful when you must sort lists according to various criteria and locate elements within lists. They are destructive operations.
The sort Function
The syntax statement for the sort function is
sort( l_data u_comparefn ) => l_result
sort sorts a list of objects (l_data) according to the sort function (u_comparefn) you supply. u_comparefn( g_x g_y ) returns non-nil if g_x can precede g_y in sorted order and nil if g_y must precede g_x. If u_comparefn is nil, alphabetical order is used. The algorithm in sort is based on recursive merge sort.
sort( '(4 3 2 1) 'lessp ) => (1 2 3 4)
sort( '(d b c a) 'alphalessp) => (a b c d)
The sortcar Function
sortcar is similar to sort except that only the car of each element in a list is used for comparison by the sort function.
sortcar( '((4 four) (3 three) (2 two)) 'lessp )
=> ((2 two) (3 three) (4 four)
sortcar( '((d 4) (b 2) (c 3) (a 1)) nil )
=> ((a 1) (b 2) (c 3) (d 4))
The list is modified in place and no new storage is allocated. Pointers previously pointing to the list might not be pointing at the head of the sorted list.
Searching Lists
SKILL provides several functions for locating elements within a list that satisfy a criterion. The most basic criterion is equality, which in SKILL can mean either value equality or memory address equality.
The member Function
The member function is briefly discussed in “Cadence SKILL Language”. It uses the equal function as the basis for finding a top-level element in a list. The member function
-
Returns
nilif the element is not equal to any top-level element in the list. - Returns the first tail of the list that starts with the element.
member( 3 '( 2 3 4 3 5 )) => (3 4 3 5)
member( 6 '( 2 3 4 3 5 )) => nil
The member function resembles the cdr function in that it internally returns a pointer to a list cell. The car of the list cell is equal to the element. You can use the member function with the rplaca function to destructively substitute one element for the first top-level occurrence of another in a list. For example, find the first occurrence of 3 and replace it with 6:
rplaca(
member( 3 '( 2 3 4 3 5 ))
6 )
SKILL provides a non-destructive subst function for substituting an element at all levels of a list. See “Substituting Elements”.
The memq Function
The memq function is the same as the member function except that it uses the eq function for finding the element. Because the eq function is more efficient than the equal function, use memq whenever possible based on the nature of the data. For example, if the list to search contains only symbols, then using the memq function is more efficient than using the member function.
The exists Function
The exists function can use an application-specific testing function to locate the first occurrence of an element in a list. The exists function generalizes the member and memq functions, which locate the first occurrence of an element in a list based on equality.
exists( x '( 2 4 7 8 ) oddp( x ) ) => ( 7 8 )
exists( x '( 2 4 6 8 ) evenp( x ) ) => ( 2 4 6 8 )
exists( x '(1 2 3 4) (x > 1) ) => (2 3 4) exists( x '(1 2 3 4) (x > 4) ) => nil
The lindex Function
The lindex function returns the index number of the given element in a list. lindex(l_list g_element)returns nil if the given element is not present in the list.
lindex('(1 2 3 4) 2) => 2
lindex('(1 6 4 5) 4) => 3
lindex('(1 4 6 7) 3) => nil
Copying Lists
Sometimes it is more efficient to apply a destructive operation to a copy of a list than it is to apply a non-destructive operation. First determine whether a shallow copy of only the top-level elements is sufficient.
The copy Function
copy returns a copy of a list. copy only duplicates the top-level list cells. All lower-level objects are still shared. You should consider making a copy of any list before using a destructive modification on the list.
z = '(1 (2 3) 4) => (1 (2 3) 4)
x = copy(z) => (1 (2 3) 4)
equal(z x) => t
eq(z x) => nil
z and x are not the same list.
Copying a List Hierarchically
The following function recursively copies a list.
procedure( trDeepCopy( arg )
cond(
( !arg nil )
( listp( arg );;; argument is a list
cons(
trDeepCopy( car( arg ) )
trDeepCopy( cdr( arg ) )
)
)
( t arg ) ;;; return the argument itself
) ; cond
) ; procedure
Filtering Lists
Many list operations can be abstractly considered as making a filtered copy of a list. The filter can be any function that accepts a single argument. If the filter function returns non-nil, the element is included in the new list. If the filter function returns nil, the element is excluded from the new list.
setof makes a filtered copy of the top-level elements of a list, including all elements that satisfy a given criteria. For example, contrast the following two approaches to computing the intersection of two lists.
-
One way to proceed is to use the
consfunction as follows:procedure( trIntersect( list1 list2 ) let( ( result ) foreach( element1 list1 when( member( element1 list2 ) result = cons( element1 result ) ) ; when ) ; foreach result ) ; let ) ; procedure
-
The more efficient way is as follows:
procedure( trIntersect( list1 list2 ) setof( element list1 member( element list2 ) ) ) ; procedure
The criteria is used to decide whether to include each element of the list. The copied element is not transformed.
Removing Elements from a List
SKILL has several functions that remove all top-level occurrences of an element from a list.
| Non-destructive | Destructive | |
|---|---|---|
Non-Destructive Operations
The remove Function
remove returns a copy of an argument with all top-level elements equal to a given SKILL object removed. The equal function, which implements the = operator, is used to test for equality.
aList = '( 1 2 3 4 5 )
remove( 3 aList ) => ( 1 2 4 5 )
aList => ( 1 2 3 4 5 )
It is your responsibility to make the appropriate assignment so that aList reflects the removal.
aList = remove( 3 aList )
The element to remove can itself be a list.
remove( '( 1 2 ) '( 1 ( 1 2 ) 3 )) => ( 1 3 )
The remq Function
remq returns a copy of an argument list with all top-level elements equal to a given SKILL object removed. The eq function is used to test for equality. This function is faster than the remove function because the eq equality test is faster than the equal equality test. However, the eq test is only meaningful for certain data types, such as symbols and lists. The remq function is appropriate, for example, when dealing with a list of symbols.
remq( 'x '( a b x d f x g ) ) => ( a b d f g )
The remq function does not work on association tables.
Destructive Operations
The remd Function
remd removes all top-level elements equal to a given SKILL object from a list. remd uses equal for comparison. This is a destructive removal.
remd( "x" '("a" "b" "x" "d" "f")) => ("a" "b" "d" "f")
Example
In order to remove the first element from the original list, use the same variable (that holds the original list) to hold the updated list.
y = '("a" "b" "d" "f") => ("a" "b" "d" "f")
y=remd("a" y) => ("b" "d" "f")
y => ("b" "d" "f")
The remdq Function
remdq removes all top-level elements equal to the first argument from a list. remdq uses eq instead of equal for comparison. This is a destructive removal.
remdq('x '(a b x d f x g)) => (a b d f g)
Substituting Elements
The subst function is a non-destructive operation. It is your responsibility to update any variables that you want to reflect this substitution.
Substituting One Object for Another Object in a List (subst)
subst returns the result of substituting the new object (first argument) for all equal occurrences of the previous object (second argument) at all levels in a list.
aList = '( a b c ) => ( a b c )
subst( 'a 'b aList ) => ( a a c )
anotherList = '( a b y ( d y ( e y )))
subst('x 'y anotherList ) => ( a b x ( d x ( e x )))
Although subst('x 'y anotherList ) returns a list reflecting the desired substitutions, the value of anotherList, the original list, is not modified.
anotherList => ( a b y ( d y ( e y )))
Transforming Elements of a Filtered List
Many list operations can be modeled as a filtering pass followed by a transformational pass. For example, suppose you are given a list of integers and you want to build a list of the squares of the odd integers.
Phase I: Filter the odd integers into a list.
You can use the setof function here.
setof( x '( 1 2 3 4 5 6 ) oddp(x)) => ( 1 3 5 )
Phase II: Square each element of the list.
You can use the mapcar function together with a function that squares its argument:
mapcar(
lambda( (x) x*x ) ;; square my argument
'( 1 3 5 )
) => ( 1 9 25 )
foreach( mapcar x '( 1 3 5 ) x*x ) => ( 1 9 25 )
The trListOfSquares function summarizes this approach.
procedure( trListOfSquares( aList )
let( ( filteredList )
filteredList =
setof( element aList oddp( element ))
foreach( mapcar element filteredList
element * element
) ; foreach
) ; foreach
) ; procedure
trListOfSquares( '( 1 2 3 4 5 6 )) => ( 1 9 25 )
Validating Lists
A predicate is a function that validates that a single SKILL object satisfies a criterion. SKILL provides many basic predicates. (Refer to “SKILL Predicates” and “Type Predicates”.) Predicates return t or nil.
SKILL provides the forall function and the exists function so you can check whether all elements or some elements in a list satisfy a criterion. These two functions correspond to quantifiers in mathematical logic.
The criterion is represented by a SKILL expression with a single argument that you identify as the first argument to the forall or exists function.
The forall Function
forall verifies that an expression remains true for every element in a list. The forall function can also be used to verify that an expression remains true for every key/value pair in an association table. (Refer to “Association Tables” for further details.)
forall( x '( 2 4 6 8 ) evenp( x ) ) => t
forall( x '( 2 4 7 8 ) evenp( x ) ) => nil
The exists Function
exists can use an application-specific testing function to locate the first occurrence of an element in a list based on equality. The exists function generalizes the member and memq functions, which locate the first occurrence of an element in a list based on equality.
exists( x '( 2 4 7 8 ) oddp( x ) ) => ( 7 8 )
exists( x '( 2 4 6 8 ) evenp( x ) ) => ( 2 4 6 8 )
exists( x '(1 2 3 4) (x > 1) ) => (2 3 4) exists( x '(1 2 3 4) (x > 4) ) => nil
Using Mapping Functions to Traverse Lists
SKILL provides a family of powerful functions for iterating over lists. For historical reasons, these are called mapping functions. The mapping functions are map, mapc, mapcar, mapcan, maplist, and mapcon.
All map* functions have the same arguments.
Using lambda with the map* Functions
It is often convenient to use the lambda construct to define a nameless function to be used as the first argument.
mapcar(
lambda( ( x ) list( x x**2 )) ;;; return pair of x x**x
'(0 1 2 3 ))
=> ( (0 0) (1 1) (2 4) (3 9) )
Refer to “Syntax Functions for Defining Functions” for further details on the lambda construct.
Using the map* Functions with the foreach Function
Alternatively, you can use each mapping function as an option to the foreach function. Often, using the foreach function results in more understandable code.
For example, the following are equivalent.
foreach( mapcar x '( 0 1 2 3 )
list( x x**2 ) ;;; build 2 element list of a x and x*x
)
=> ( (0 0) (1 1) (2 4) (3 9) )
mapcar( lambda( ( x ) list( x x**2 )) ;;; return pair of x x**x
'(0 1 2 3 ))
The relationship between the two usages of the mapping functions is tight. When you use the foreach function, SKILL incorporates the expressions within the foreach body in a lambda function as illustrated below. This lambda function is passed to the mapping function. For example, the following are equivalent:
foreach( mapcar x aList
exp1()
exp2()
exp3()
)
mapcar( lambda( ( x )
exp1()
exp2()
exp3()
)
aList
)
The following descriptions illustrate both approaches to using each mapping function.
The mapc Function
The mapc function is the default mapping function used by the foreach macro. When used with the foreach function
-
The
foreachfunction iterates over each element of the argument list. -
At each iteration, the current element is available in the loop variable of the
foreach. -
The
foreachfunction returns the original argument list as a result.
foreach( mapc x '(1 2 3 4 5)
println(x)
)
mapc(
lambda( ( x ) println( x ) )
'( 1 2 3 4 5 )
)
1
2
3
4
5
The return value is (1 2 3 4 5).
The map Function
The map function is useful for processing each list cell because it uses cdr to step down the argument list. When used with the foreach function
-
The
foreachfunction iterates over each list cell of its argument. -
At each iteration, the current list cell is available in the loop variable of the
foreach. -
The
foreachfunction returns the original argument list as a result.
For example, suppose you want to make substitutions at the top-level of a list using a look-up table such as the following:
trLookUpList = '(
( 1 "one" )
( 2 "two" )
( 3 "three" ))
By using the map function, you gain access to each successive list cell, allowing you to use the rplaca function to make the desired substitution. Notice that the lookup list is an association list so that you can use the assoc function to retrieve the appropriate substitution.
assoc( 2 trLookUpList ) => ( 2 "two" )
assoc( 5 trLookUpList ) => nil
procedure( trTopLevelSubst( aList aLookUpList )
let( ( currentElement substValue )
foreach( map listCell aList
currentElement = car( listCell )
substValue = cadr(
assoc( currentElement aLookUpList ) )
when( substValue
rplaca( listCell substValue )
) ; when
) ; foreach
aList
) ; let
) ; procedure
trList = '( 1 4 5 3 3 )
trTopLevelSubst( trList trLookUpList ) =>
("one" 4 5 "three" "three")
The mapcar Function
The mapcar function is useful for building a list whose elements can be derived one-for-one from the elements of an original list. When used with the foreach function
-
The
foreachfunction iterates over each element of the argument list. -
At each iteration, the current element is available in the loop variable of the
foreach. - Each iteration produces a result value.
- These values are returned in a list as the result of the function.
foreach(mapcar x '(1 2 3 4 5)
println(x)
x*3
)
1
2
3
4
5
The return value is (3 6 9 12 15).
The maplist Function
The maplist function is useful for processing each list cell because it uses cdr to step down the argument list. Like the mapcar function, it returns the list of results that it collects for each iteration. When used with the foreach function
-
The
foreachfunction iterates over each list cell of the argument list. -
At each iteration, the current list cell is available in the loop variable of the
foreach. -
Each iteration produces a result value, and these values are returned in a list as the result of the
foreachfunction.
For example, consider the substitution example illustrating the map function. In addition to making the substitutions, suppose that the function must display a message giving the number of substitutions made.
By using maplist instead of map you can build a list of 1s and Os reflecting the substitutions made. Use the apply function with plus to add up the numbers to produce the desired count.
procedure( trTopLevelSubst( aList aLookUpList )
let( ( currentElement substValue substCountList )
substCountList = foreach( maplist listCell aList
currentElement = car( listCell )
substValue = cadr(
assoc( currentElement aLookUpList ) )
if( substValue
then
rplaca( listCell substValue )
1
else
0
) ; if
) ; foreach
printf( "There were %d substitutions\n"
apply( 'plus substCountList )
)
aList
) ; let
) ; procedure
trList = '( 1 4 5 3 3 )
trTopLevelSubst( trList trLookUpList ) =>
("one" 4 5 "three" "three")
There were 3 substitutions
The mapcon Function
Like the maplist function, the mapcon function is useful for processing each list cell because it uses cdr to step down the argument list. It returns a concatenated list of results that it collects after each iteration. When used with the foreach function:
-
The
foreachfunction iterates over each list cell of the argument list. -
At each iteration, the current list cell is available in the loop variable of the
foreach. -
Each iteration produces a result value, and these values are returned as a concatenated list as the result of the
foreachfunction.
An example of the mapcon function used with foreach is as follows:
foreach(mapcon x '(1 2 3 4) list(x))
((1 2 3 4)
(2 3 4)
(3 4)
(4)
)
You can use the mapcon function with more than one list argument. In this case, the supplied function argument is applied to successive sublists of the lists. This means that the supplied function is first applied to the lists themselves, and then to the cdr of each list, and then to the cdr of the cdr of each list, and so on.
A mapcon function example with a lambda function with one list argument:
mapcon((lambda (x)
(printf "x = %L\n" x)
(list (car x) (add1 (car x)))) '(1 2 3 4))
x = (1 2 3 4)
x = (2 3 4)
x = (3 4)
x = (4)
The return value is: (1 2 2 3 3 4 4 5)
A mapcon function example with a lambda function with two list arguments:
mapcon((lambda (x y) (printf "x = %L y = %L\n" x y)
(list (car x) (add1 (car y))))
'(1 2 3 4)
'(4 3 2 1)
)
x = (1 2 3 4) y = (4 3 2 1)
x = (2 3 4) y = (3 2 1)
x = (3 4) y = (2 1)
x = (4) y = (1)
The return value is: (1 5 2 4 3 3 4 2)
The mapcan Function
Like the mapcar function, the mapcan function is useful for building a list by transforming the elements of the original list. However, instead of collecting the intermediate results into a list as mapcar does, mapcan appends them. The intermediate results must be lists. Notice that the resulting list need not be in 1-1 correspondence with the original list.
The mapcan function iterates over each element of the argument list. When used with the foreach function
-
At each iteration, the current element is available in the loop variable of the
foreach. -
Each iteration produces a result value, which must be a list. These lists are then concatenated by the destructive modification function
nconc, and the new list is returned as the result of the function as a whole.
For example, flattening a list of lists can be done with:
foreach( mapcan x '( ( 1 2 ) ( 3 4 5 ) ( 6 7 ) )
x
) => ( 1 2 3 4 5 6 7 )
mapcan(
lambda( ( x ) x )
'( ( 1 2 ) ( 3 4 5 ) ( 6 7 ) )
) => ( 1 2 3 4 5 6 7 )
For another example, the following builds a list of squares of the odd integers in the list ( 1 2 3 4 5 6 ).
foreach( mapcan x '( 1 2 3 4 5 6 )
when( oddp( x )
list( x )
)
) => ( 1 3 5 )
mapcan( lambda( ( x ) when( oddp( x ) list( x )) )
'( 1 2 3 4 5 6 )
) => ( 1 3 5 )
The mapinto Function
Like the mapcar function, the mapinto function is useful for building a list by transforming the elements of the original list. However, instead of allocating a new list, mapinto reuses the preallocated list. The first argument of mapinto is a sequence that receives the results of the mapping. It is because of this difference in behavior with the other map* functions, mapinto cannot be used along with foreach.
procedure( myFunc(x)
x
) ;procedure
mapinto( '("a" "b" "c") 'myFunc '(1 2) )
=> (1 2 "c")
mapinto('("a" "b" "c") 'plus '(1 2) '(3 4))
=> (4 6 "c")
Summarizing the List Traversal Operations
The table below summarizes how the mapping functions work. The term Function refers to the function you pass to the mapping function. Each table entry is a mapping function that behaves according to the row and column headings. In one case, there is no such mapping function.
List Traversal Case Studies
The most useful mapping functions are mapc, mapcar, and mapcan. A good understanding of these functions simplifies most list handling operations in SKILL.
Handling a List of Strings
Suppose you need to calculate the length of each string in a list of strings so that the lengths are returned in a new list. That is, the function should perform the following transformation:
( "sam" "francis" "nick" ) => ( 3 7 4 )
Someone not familiar with the mapcar option to foreach might code this as follows:
procedure( string_lengths( stringList )
let( (result)
foreach( element stringList
result = cons( strlen(element) result)
) ; foreach
reverse( result )
) ; let
) ; procedure
Using the mapcar function allows this code to be written as
procedure(string_lengths(stringList)
foreach(mapcar element stringList
strlen(element)
) ; foreach
) ; procedure
In fact, the foreach function is implemented as a macro that expands to one of the mapping functions, so the same example can be written using the mapping function directly as follows:
procedure(string_lengths(stringList)
mapcar( 'strlen stringList)
) ; procedure
Making Every List Element into a Sublist
You can perform this operation with either version of the trMakeSublists function.
procedure( trMakeSublists( aList )
foreach( mapcar element aList
list( element )
) ; foreach
) ; procedure
procedure( trMakeSublists( aList )
mapcar(
'ncons ;;; return argument in a list
aList
)
) ; procedure
trMakeSublists( '(1 2 3)) => ( ( 1 ) ( 2 ) ( 3 ) )
Using mapcan for List Flattening
The mapcan function is useful when a new list is derived from an old one, and each member of the old list produces a number of members in the new list. (Using mapcar allows only a one-to-one mapping). One application of mapcan is in list flattening. Suppose we have a list that contains lists of numbers:
x = '( (1 2 3) (4) (5 6 7 8) () (9) )
This list can be flattened using the following procedure:
procedure(flatten(numberList)
foreach( mapcan element numberList
element
) ; foreach
) ; procedure
flatten(x) => ( 1 2 3 4 5 6 7 8 9 )
This function concatenates all sublists of the argument. Remember that nconc is a destructive modification function, so variable x no longer holds useful information after the call.
To preserve the value of x, each sublist should be copied within the foreach function to produce a new sublist that can be harmlessly modified:
procedure( flatten( numberList )
foreach( mapcan element numberList
copy(element)
) ; foreach
) ; procedure
x = '( (1 2 3) (4) (5 6 7 8) () (9) )
flatten(x) => ( 1 2 3 4 5 6 7 8 9 )
x => ((1 2 3) (4) (5 6 7 8) nil (9))
Flattening a List with Many Levels
By using a type predicate and a recursive step, this procedure can be modified to flatten a list with many levels:
procedure(flatten(numberList)
foreach(mapcan element numberList
if( listp( element )
flatten(copy(element)) ;; then
ncons(element)
) ; if
) ; foreach
) ; procedure
x = '((1) ((2 (3) 4 ((5)) () 6) ((7 8 ()))) 9)
flatten(x) => (1 2 3 4 5 6 7 8 9)
x => ((1) ((2 (3) 4 ((5)) nil 6) ((7 8 nil))) 9)
The body of the foreach first checks the type of the current list member.
- If the member is a list, the result is a list obtained by flattening a copy of it.
-
If the member is not a list, it cannot be flattened further, and the result is a
one-element listcontaining the member.
Remember that when using mapcan, the result of each iteration must be a list so that the results can be concatenated using nconc.
Manipulating an Association List
Mapping functions can be powerful when used together. For example, suppose there is a database of names and extension numbers:
thePhoneDB = '(
("eric" 2345 6472 8857)
("sam" 4563 8857)
("julie" 7765 9097 5654 6653)
("francis")
("pat" 5527)
)
The database is stored as a list with one entry for each person. An entry consists of a list of the person’s name followed by a list of extensions at which the person can be reached. This type of list is known as an association list. Some people can be reached at several extensions, and some people at none at all. An automated dialing system has been introduced that accepts only name-number pairs: in other words, it requires data in the following format:
(("eric" 2345)
("eric" 6472)
("eric" 8857)
("sam" 4563)
. . . . . .
How can the information be transformed from one format to another? Each person entry in the original database can produce several entries in the new database, so mapcan must be used to traverse person entries. Each number in the old database produces a single entry in the new database, so mapcar can be used to traverse the numbers.
From this information, a function can be written to translate the database:
procedure( translate( phoneDB )
let((name)
foreach(mapcan personEntry phoneDB
name = car( personEntry )
foreach( mapcar number cdr( personEntry )
list( name number )
) ; foreach
) ; foreach
) ; let
) ; procedure
To show that this works, consider the innermost foreach loop first. This loop is called for each person entry in the database. Suppose that the entry ("sam" 4563 8857) is being processed. In this case, name is set to "sam" and the foreach iterates over the list of numbers (4563 8857).
Because this iteration is a mapcar, the result of the foreach is a new list with one entry for each number in the old list. Each entry in this new list is a name-number pair constructed by the expression list(name number). Hence, the result of this foreach is the list
(("sam" 4563) ("sam" 8857))
The outermost foreach concatenates these lists of name-number pairs: it works like the first example of flatten given previously. Notice that there is no need to copy the elements before concatenating them (as was the case in flatten) because they have just been created.
Using the exists Function to Avoid Explicit List Traversal
SKILL provides a large number of list iteration functions. The most basic of these is the foreach function, which traverses all elements of a list. This traversal is useful, but often what is required is to traverse just part of a list, to check for a certain condition. In this situation, correct use of the exists, forall, and setof functions can greatly improve your code. Usually, the alternatives are less efficient.
Consider writing a simple function that iterates over all integers in a list and checks whether there is any even integer. There are several approaches.
One approach is to use a while loop that explicitly tests a Boolean variable found.
procedure( contains_even( list )
let( (found)
while( list && !found
when( evenp( car(list) )
found = t
)
list = cdr(list)
) /* end while */
/* Return whether found. */
found
) /* end let */
) /* end contains_pass */
contains_even( '(1 2 3 4 )) => t
contains_even( '(1 7 3 9 )) => nil
contains_even( nil ) => nil
Another approach is to jump out of the while loop:
procedure(contains_even( list )
prog( ()
while(list
if( evenp( car(list) )
return(t)
)
list = cdr(list)
) /* end while */
return(nil)
) /* end prog */
) /* end contains_pass */
This approach might appear to be better because there is no need for the local variable.
A third approach involves jumping out of a foreach loop:
procedure(contains_even(list)
prog( ()
foreach(element list
if( evenp(element)
return(t)
)
) /* end foreach */
return(nil)
) /* end prog */
) /* end contains_pass */
But this approach still requires the prog to allow the jump out of the foreach loop once the element has been found.
A much simpler way of writing this procedure is as follows:
procedure(contains_even(list)
when( exists( element list evenp( element ))
t
) /* when */
) /* end contains_pass */
This approach has neither the prog nor any local variables, and is just as intuitive. The exists function terminates as soon as a matching list member has been found, so this example is just as efficient in this respect as the previous ones (which had to use return to achieve this result). The result of an exists is nil if no matching entry is found. Otherwise the result is the sublist of the argument that contains the matching member as its head. For example:
exists( x '( 1 2 3 4 ) evenp( x ) ) => ( 2 3 4 )
Because SKILL considers nil to be equivalent to false and non-nil to be equivalent to true, the result of an exists can be treated as a boolean if desired. If the contains_even function was defined to return either nil or non-nil (rather than t), it could be further simplified to
procedure( contains_even( list )
exists( element list evenp( element ))
) /* end contains_pass */
As with all the other iterative functions, there is no need to declare the loop variable for exists because the loop variable is local to the function and automatically declared.
Commenting List Traversal Code
The examples above demonstrate the power of these mapping functions. Usually, wherever a foreach loop is used to build a list, a mapping function can usually be used instead. Because the mapping functions collect all the results and apply a single list building operation, they are faster than the equivalent iterative function and often look more succinct.
However, the mapping functions all look similar, and it is often difficult to see what a piece of code using a mapping function is trying to do. For this reason whenever a mapping function is used, you should write a comment detailing what the function is expected to return.
Return to top