Product Documentation
Spectre Circuit Simulator Components and Device Models Reference
Product Version 23.1, June 2023

Model Concepts

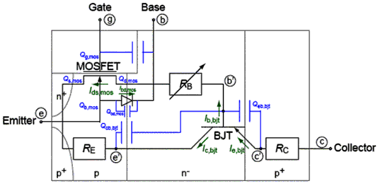
While an IGBT generally has 3 terminals (Collector, Gate, and Emitter), HiSIM_IGBT considers 4 terminals (Collector, Gate, Emitter, and Base). HiSIM_IGBT has been developed based on the MOSFET-model framework, together with the bipolar-junction-transistor (BJT) model. Therefore newly developed MOSFET models as well as BJT models can be easily incorporated with future model extensions. Since the HiSIM_IGBT has been developed as a 4-terminal device, users have to treat the model as a 4-terminal device and let the base terminal float by connecting a zero-ampere current source between the base terminal and the ground, or by not connecting any circuit element to the base terminal.

The circuit diagram of HiSIM-IGBT is shown in Fig. 34.1. In addition to 4 external terminals, three internal nodes (b’, c’, e’) are considered to describe all important features of IGBT. Between the internal and the external nodes, resistances are inserted to describe potential drops. Among the resistances the base resistance between the MOSFET part and the BJT part, determines the most IGBT characteristics. All current flows and induced charges are also considered.

Figure -1 Equivalent circuit for HiSIM_IGBT

A surface-potential-based model for high-voltage MOSFET HiSIM_HV 1.1.1 is applied as the MOSFET part. Its source and bulk terminals are connected together and are named as the “emitter” terminal. The drain terminal is connected to the “base” node within the IGBT framework. The surplus models of HiSIM_HV 1.1.1 for HiSIM_IGBT are inactivated by setting model parameters to zero. The activated model parts include: Drain-source current and related conductance; Intrinsic charges/capacitances; Overlap/parasitic charges/capacitances; STI leakage current; Bulk-drain junction diode currents/conductance; Bulk-drain junction diode charges/capacitances; Binning options. The inactivated model parts include:  Source/drain drift resistances; Gate resistance; Bulk resistance network; NQS effect;  Substrate leakage current; Gate leakage currents; Gate-induced drain leakage currents;  Noises; Self-heating effect. As some HiSIM_HV model effects are inactivated in HiSIM_IGBT model, some redundant model parameters exist there, which will be cleaned with coming version. For the effects details of MOSFET part, refer to the HiSIM_HV model.


Return to top
 ⠀
X