Abutment Event 5

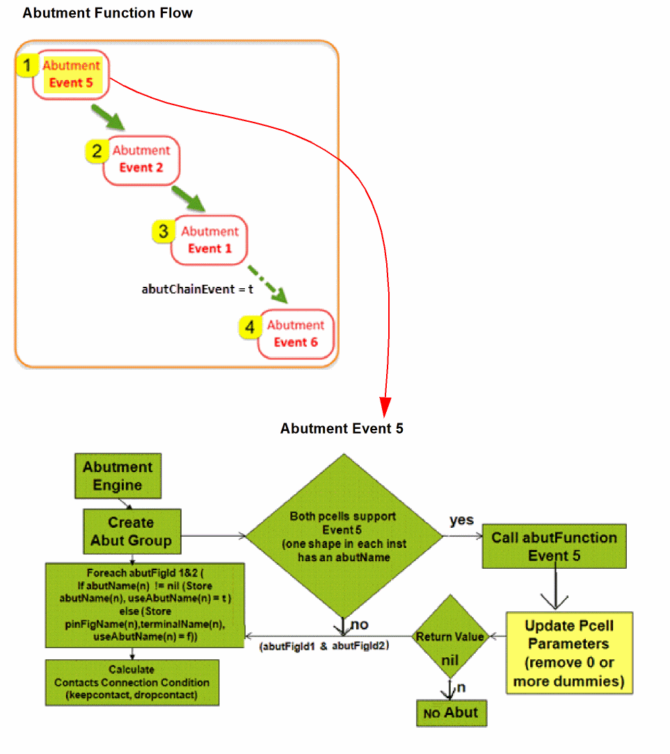
In abutment Event 5, after the abutment engine creates the abutment group and adds the instances that have at least one named abutment shape, the parameters of each Pcell instance get updated, if required. The parameter update allows the dummy shapes that actually abut together to be different from the ones that initially overlapped to trigger the abutment. During the update, any undesired dummy shapes—poly or diffusion shapes—are removed.
- Abutment groups are created as dbGroups by the Virtuoso abutment engine. Pcell abutment functions can use these abutment groups to store and retrieve state information through properties, provided the Pcell abutment functions do not add or remove objects to or from the abutment groups, or modify their existing properties or attributes. For more information about an abutment group and the attributes it supports, see the Virtuoso Studio Virtuoso Studio design environmentDesign Environment SKILL Reference user guide.
- The abutment engine stores the names of the abuttable pin figures that are passed for Abutment Event 5 (or for Abutment Event 2, as required). The stored figIDs are later used to trigger the re-abutment, if unabutment was triggered due to a parameter update of the Pcell instances. For more information, see Abutment Event 3.
Related Topics
Return to top